
2月11日,民政部发布《2025年4季度民政统计数据》显示:2025年全国结婚登记676.3万对,离婚登记274.3万对。
需要注意的是,《2025年4季度民政统计数据》底部有一行注释:带“*”指标是本年截至统计期的累计数,其他是期末数据。而结婚登记和离婚登记均带“*”,可见,所谓“4季度”数据是指本年截至统计期的累计数,也就是全年四个季度的累计数。
分季度来看:
2025年第一季度结婚登记181.0万对,占全年的26.76%;
第二季度结婚登记172.9万对,占全年的25.57%;
第三季度结婚登记161.3万对,占全年的23.85%;
第四季度结婚登记161.1万对,占全年的23.82%。
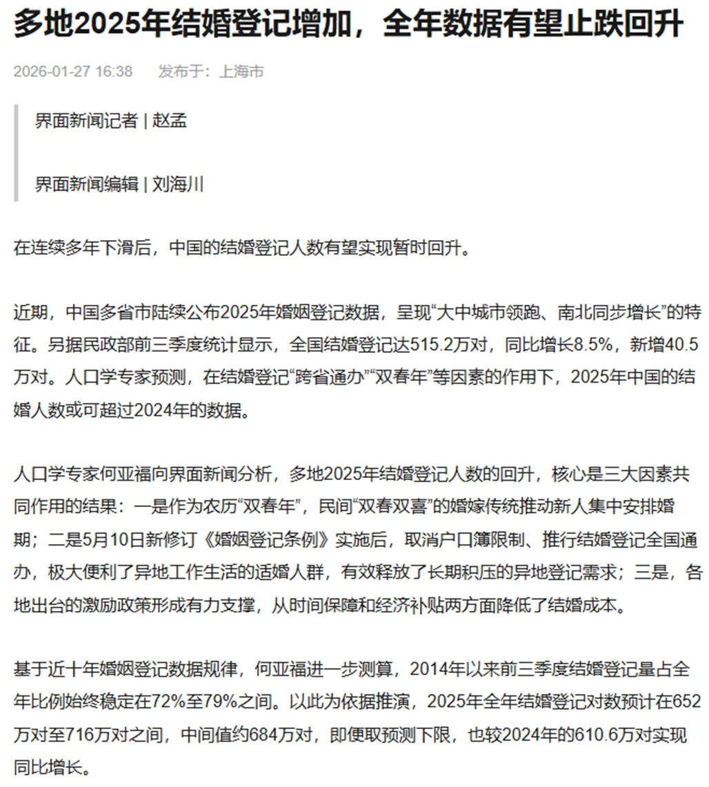
我在2025年11月5日写过一篇文章《2025年前三季度全国结婚登记同比增加40.5万对,预计全年同比增加》说:“预计2025年全年结婚登记对数在652万对至716万对之间,中间值是684万对左右。”
今年1月27日,界面新闻发表采访我的报道《多地2025年结婚登记增加,全年数据有望止跌回升》说:“基于近十年婚姻登记数据规律,何亚福进一步测算,2014年以来前三季度结婚登记量占全年比例始终稳定在72%至79%之间。以此为依据推演,2025年全年结婚登记对数预计在652万对至716万对之间,中间值约684万对,即便取预测下限,也较2024年的610.6万对实现同比增长。”

(界面新闻2026年1月27日报道截图)
民政部最新公布的数据显示2025年全国结婚登记676.3万对,落在我的预测区间里,只不过稍低于中间值。
2024年全国结婚登记610.6万对,可见,2025年全国结婚登记比上一年增加65.7万对,增幅为10.8%。
下表是1980-2025年全国结婚登记对数以及与上一年相比的增减量和升降幅:

从上表可以看出:
从1980-2025年,结婚登记对数最多的年份是2013年,达到1346.9万对;其次是2012年,达到1323.6万对。
结婚登记对数最少的年份是2024年,只有610.6万对;其次是2025年,为676.3万对。
上面主要谈的是结婚数据,下面谈谈离婚数据。
根据《2024年4季度民政统计数据》,2024年全国离婚登记262.1万对。可见,2025年全国离婚登记比上一年增加12.2万对。
需要注意,上述2024年和2025年离婚登记数据,只包括协议离婚数据,不包括诉讼离婚数据。例如,根据民政部发布的《2024年民政事业发展统计公报》的数据,2024年全国依法办理离婚手续 351.3万对,其中:民政部门登记离婚262.2万对(比《2024年4季度民政统计数据》多了0.1万对),法院判决、调解离婚 89.1万对。
按照《2024年民政事业发展统计公报》的数据,2024年全国离结比=351.3/610.6=57.5%。但要注意的是,离结比与离婚率是不同的两个概念:
离婚率=(某年离婚对数/当年平均总人口)×1000‰。2024年全国离婚率为2.5‰。
而离结比是某年离婚对数与结婚对数之比。虽然2024年全国离结比高达57.5%,但不能得出结论说:“2024年结婚的人,有高达57.5%的概率会离婚。” 原因是,某年离婚的夫妻,并不一定是当年才结婚的,有些夫妻可能是结婚后一年、两年、三年甚至几十年后才离婚。所以,离结比的分子与分母,并不一定是同一批人。
至于2025年全国离结比,要等《2025年民政事业发展统计公报》发布后才知道。
作者,何亚福,人口学者,本文原载于“何亚福园地”公众号
0
推荐


京公网安备 11010502034662号 